
2021年11月28日起,步履不停,第十三屆(2021-2022)虎嘯獎開始案例作品征集,攜手全行業,開啟新征程!堅持做行業的建設者,是十三年來虎嘯獎上下求索路上不變的追求。從以專業組織力聯合各地區、各行業成立研究院,搭建品牌、企業相關學習、溝通、成長平臺,牽動行業頭部機構為數字經濟賦能,為營銷行業賦能;到以賽事影響力輻射全行業大中小企業,攜手行業、高校專家群體,謀求數字營銷領域各層次的進步。“做行業的建設者”這一宗旨,是虎嘯成長、進步、發展的根本動力。這份初心,在第十三屆,更為亮眼,內化為“開啟新征程”這一賽事主題,激勵我們昂首闊步,勇往直前。
回顧過往種種,一次次刷新的營銷手法,一次次突破的營銷方式,都讓我們感受到自我超越的強大力量。虎嘯獎也是在一次次突破中,不斷實現與行業的精神共振。因此,在時代格局的激蕩變革之中,第十三屆虎嘯獎也在謀求更高的突破,帶著新主題、新類別、新面貌,煥發新生,開啟新程!出發始于懂得,第十三屆虎嘯獎賽事主題為“開啟新征程”,這一主題的背后則是虎嘯獎在經歷12年一輪回后,在面對百年巨變這一形勢下,對自身提出的更高要求。新征程既來自于虎嘯能夠在數字營銷路上持續做建設者、引領者的自覺,也來自于虎嘯希望在各個細分領域賡續探索、創造、向上精神的自信。
如果說主題變化是概念化的延伸,那么類別的變化則與行業戚戚相關。每一年虎嘯獎都會基于對行業趨勢洞察,對類別進行調整、完善。在第十三屆虎嘯獎類別設置中,有這樣幾個類別變化方向:在營銷案例-單項類中,新增“音頻營銷類”“私域營銷類”“智能交互類”;在機構人物類中,針對財經類、新聞類媒體設置參與,新增“年度互聯網財經媒體大獎”“年度互聯網新聞媒體大獎”;針對品牌主內部對于品牌建設有突出貢獻的人物參與,新增“年度品牌總監大獎”“年度品牌總經理大獎”;針對在網絡平臺有影響力的紅人參與,新增“年度網絡紅人大獎”。在第十三屆虎嘯獎機構人物類中,為了鼓勵十大主流行業品牌主設置參與,特別新增“年度品牌數字化大獎”。廣告行業市場的景氣程度是企業經營與消費市場的真實寫照,品牌數字化大獎對品牌企業的數字化能力具有考驗和促進作用。為使獎項運行發展更加規范化科學化,經中國商務廣告協會及虎嘯獎組委會一致討論決定,擬從第十三屆開始,對虎嘯獎主席團及監審委員會成員任期作出制度化安排,原則上三年一個任期。公平公正的評審是獎項的生命線,因此13屆虎嘯獎在評審設置上作出這一改變,既是獎項的公信力重要保障,也是數字化時代獎項運營信息化、規范化的彰顯。以下為第十三屆虎嘯獎報獎明細,參賽公司可作為報獎指導,詳細閱讀。第十三屆虎嘯獎,共有5大類獎項設置,分別為:營銷案例類、創意作品類、技術產品類、機構人物類、虎嘯電商及效果營銷大獎,5大類又細分為80+子類別設置,以下為各細分類別設置概覽及具體闡釋,參賽公司可根據作品屬性選擇合適類別進行參賽。| 參賽網址:case.hooxiao.com;(往屆參賽公司需重新注冊,推薦谷歌、搜狗瀏覽器)征賽時間:2021.11.28至2022.03.22;征賽范圍:全行業品牌、代理公司、創意公司、媒體機構、技術公司、電商平臺、社交平臺等各類型企業機構;作品要求:2021年3月19日至2022年3月22日期間實施投放制作的案例作品; |
#營銷案例類從類別上細分為1.1營銷案例類?綜合類和1.2營銷案例類?單項類。營銷案例類?綜合類是根據案例作品所涉及的行業劃分為22個子類別;營銷案例類?單項類是根據案例作品所涉及的營銷手段劃分為19個子類別。#提報時,需根據系統要求,填寫作品的案例名稱、廣告主、實施時間、項目預算、投放范圍以及勾選參報類別,并從傳播實施背景、創意核心洞察、傳播策略與實施、項目效果說明和案例亮點來完善內容,可上傳PDF文件、圖片、視頻、音頻,營銷案例內容上傳完畢后可生成預覽,確認無誤后點擊"確認提交"。

#提報時,需根據系統要求,填寫作品名稱,勾選提報類別,填寫作品相關信息,并從作品的目標、挑戰、洞察力、創意表 現和執行效果五個方面描述作品,可上傳相關PDF文件、圖片和視頻,創意作品內容上傳完畢后可生成預覽,確認無誤后點擊“確認提交”。#提報時,需根據系統要求,填寫產品名稱,勾選參報類別,并從產品的目標服務客戶、產品功能概述、獨有優勢技術、成功案例分享四個方面完善產品信息,可上傳相關PDF文件、圖片和視頻,技術產品內容上傳完畢后可生成預覽,確認無誤后點擊“確認提交”。#機構獎中品牌類需根據提報要求,填寫品牌名稱,勾選參報類別,并從消費者洞察數字化、內容生產方式數字化、傳播應用數字化、用戶互動數字化、觸達效能數字化五個方面展示品牌信息、同時上傳品牌LOGO,內容上傳完畢后可生成預覽,確認無誤后點擊“確認提交”。#除品牌類,其他機構類、人物類細分類別需根據提報要求,填寫機構/人物名稱,勾選參報類別,并從年度業績描述、年度行業發聲、年度公益參與、年度獲獎明細和社會兼職情況五個方面展示公司/人物信息、機構類獎項上傳公司LOGO,人物類獎項上傳人物清晰正面商務照,內容上傳完畢后可生成預覽,確認無誤后點擊“確認提交”。虎嘯電商及效果營銷大獎case.hooxiao.com#提報時,需根據系統要求,選擇虎嘯電商及效果營銷大獎中的具體對應子類別提報內容,并從目標與挑戰、洞察與策略、實施與創新、執行效果與數據等4個方面填寫案例內容、內容上傳完畢后可生成預覽,確認無誤后點擊“確認提交”。開啟新征程,勇做答卷人 ,11月28日起,步履不停,歡迎廣大公司提報優秀案例,虎嘯獎值得您參與!虎嘯獎,中國品牌營銷數字化領域最具專業影響力的綜合性獎項。由中國商務廣告協會數字營銷專業委員會指導,奉行“ 做行業的建設者” 這一宗旨,虎嘯獎吸引了包含眾多品牌企業在內的上千家公司參賽,每年單一案例提報數量達三千多件。
虎嘯獎擁有超過五百位行業知名實戰專家組成的龐大評審團,經由線上評審、線下終審、金獎答辯等嚴謹規范的評審流程,始終保持1%的金獎獲獎比率,寧缺毋濫,確保含金量的原則,為行業遴選和記錄年度優質案例,并透過案例洞察為行業輸出價值內容。至今虎嘯獎已成功舉辦至第十三屆。
第十三屆虎嘯獎征賽日期:2021.11.28-2022.03.22
提報入口:case.hooxiao.com
類別設置:
營銷案例類(22個子類別)
創意作品類(19個子類別)
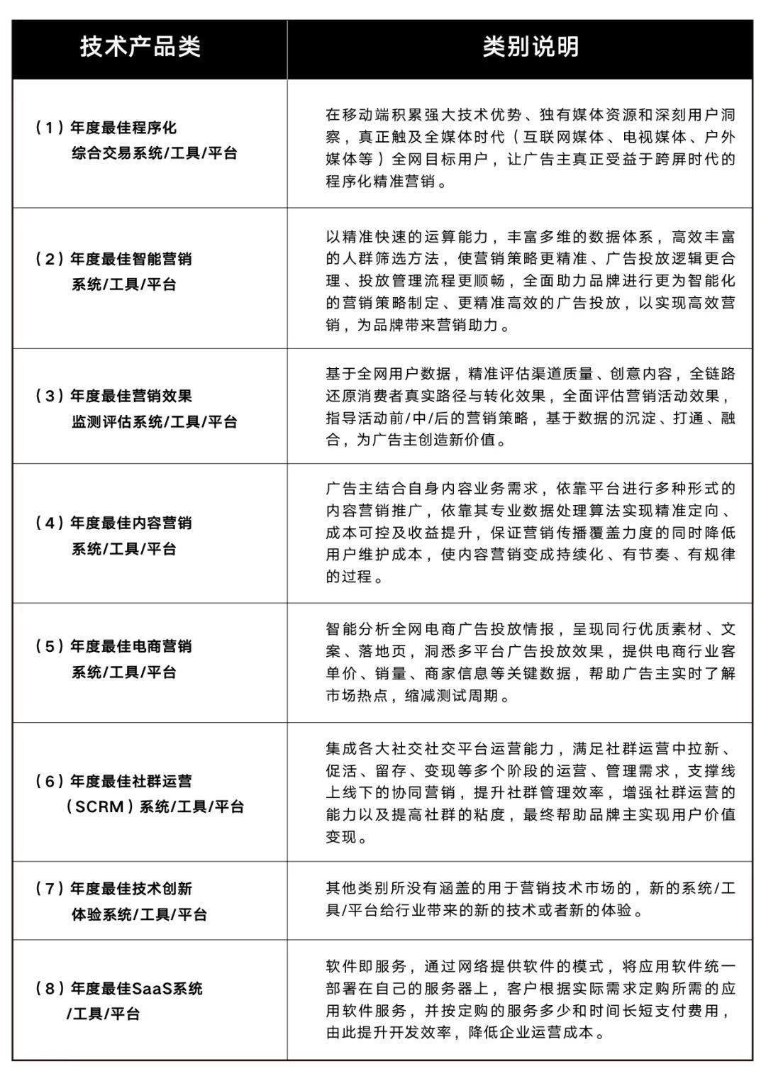
技術產品類(8個子類別)
機構人物類(21個子類別)
虎嘯電商及效果營銷大獎(12個子類別)
表情
添加圖片
發表評論